1月16日,李仕贵教授课题组与中国科学技术大学向成斌教授课题组合作在国际著名期刊Science Advances上在线发表了题为Leaf-derived ABA regulates rice seed development via a transporter-mediated and temperature-sensitive mechanism的研究论文,该成果不仅阐明了植物激素研究领域长达半个世纪的未知之谜,同时为高温危害下保障水稻高产与优质这一实际生产问题的解决提供了新思路。
自从1961年脱落酸(ABA)被首次分离以来,ABA长距离运输在不同植物体内被广泛研究。但近半个世纪以来,ABA长距离运输生物学意义一直未有定论,调控ABA长距离运输的分子机制更是完全不清楚,是该领域长期存在的空白。李仕贵教授课题组的此项工作发现了水稻颖果中多数ABA来源于叶片,揭示了MATE转运蛋白DG1调控叶片到颖果的ABA长距离运输的分子机制,使人们对植物激素从合成到运输再到信号转导过程有了更全面的了解。
此外,此项研究成果在生产实践中也具有重要意义。随着全球气候变暖,极端天气愈见频繁,水稻开花灌浆期极易遭遇夏季高温危害,直接影响稻产量和稻米品质,甚至绝收。围绕这一问题,广大农业科学家展开了众多科学研究。李仕贵教授团队的成果明确了ABA长距离运输响应温度,从而为分子设计育种解决高温下水稻灌浆充实,保障稻米产量和品质提供了新思路。
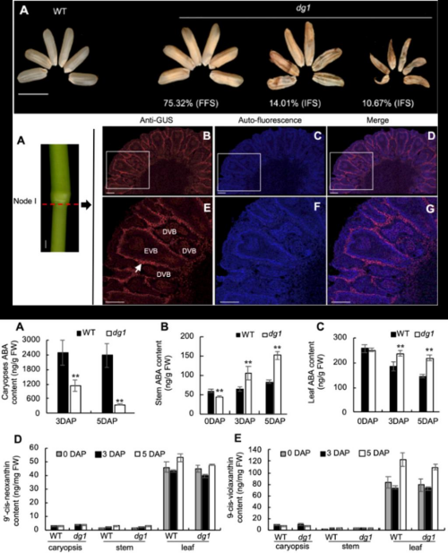
据了解,研究者前期通过正向遗传学克隆了一个调控水稻灌浆结实的的基因DG1,该基因编码一个MATE转运蛋白,系列体内外实验证明该蛋白具有转运ABA活性。在深入研究该蛋白如何调控水稻灌浆结实的过程中,发现突变体dg1颖果中ABA含量显著低于野生型,但叶片和茎秆中ABA含量更高,暗示颖果中ABA可能不是主要在颖果中合成,而是从叶片中转运过来。后续一系列遗传、生理、生化和3H-ABA同位素等实验证实了颖果中ABA来源于叶片,并阐明了DG1蛋白调控ABA长距离运输的分子机制。
图1.dg1突变体表型,节中表达谱、以及ABA和ABA前体含量
同时,研究者还意外发现dg1突变体在高温下具有更强的灌浆结实表型,结合不同温度下遗传表型和3H-ABA转运等一系列实验,最终阐明水稻DG1蛋白通过响应温度调控不同温度下ABA长距离转运效率,从而确保各温度下种子正常发育。该研究系统揭示了水稻拥有一套从叶片到颖果的ABA长距离转运系统,该系统通过响应温度调控ABA从叶片到颖果的转运效率,进而调节颖果中一系列淀粉合成关键基因表达量,从而确保各温度下种子的正常发育。

图2.DG1蛋白调控水稻ABA长距离运输及颖果发育模式图
我校钦鹏教授、博士研究生张国华、课题组毕业生胡彬华博士(现工作于四川省农科院)和中国科学技术大学吴杰博士为本文的并列第一作者,我校李仕贵教授、中国科学技术大学向成斌教授和我校钦鹏教授为共同通讯作者;首都师范大学李乐攻教授和四川大学叶利明教授也参与了该项研究,该研究得到国家自然科学基金和科技部项目的资助。