3月2日,我校小麦研究所/省部共建西南作物基因资源发掘与利用国家重点实验室、中国科学院分子细胞科学卓越创新中心,美国戴维斯加州大学等单位合作揭示了小麦籽粒颜色与穗发芽抗性关系的机制,为解析小麦穗发芽特性的遗传学机制、白皮抗穗发芽小麦育种奠定了基础,相关研究成果在线发表于《New Phytologist》杂志上。
穗发芽是禾本科作物大麦、高粱、水稻等成熟但未收获的籽粒在高湿环境下穗上发芽现象。小麦穗发芽严重影响小麦产量与品质,我国黄淮麦区、西南冬麦区、长江中下游等麦区是穗发芽危害频繁和严重的地区。特别是2016年、2018年江苏、安徽、四川、湖北、河南、新疆等省暴发的小麦穗发芽灾害,造成小麦产量与质量大幅度下降。小麦籽粒有多种颜色,生产上以白皮和红皮小麦为主,其中白皮小麦因其皮薄且胚乳相对含量及出粉率高,较受农户和企业青睐。但是早在100多年前,Nilsson-Ehle就发现了白皮小麦更容易发生穗发芽的现象,之后的大量证据表明小麦种皮颜色与穗发芽程度密切相关,其中白皮小麦更易发生穗发芽。
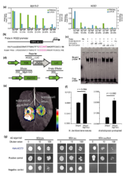
据王际睿介绍,研究人员对717份中国地方小麦、502份世界主要小麦产区小麦品种资源的关联分析以及对合成小麦后代的RILs群体抗穗发芽基因定位后发现了小麦籽粒颜色调控因子Myb10-D可能与穗发芽抗性基因PHS-3D (QPHS.sicau-3D)有关。随后,研究人员鉴定到PHS-3D位于小麦3D染色体一个2.4Mb的存在/缺失变异(PAV)区域内,该PAV在小麦自然群体中存在广泛分布。通过整合抗性材料基因组重测序、转录组、代谢组等多组学分析结果,以及对PHS-3D转化材料的功能分析,明确了PHS-3D由控制籽粒颜色的Myb10-D转录因子编码。Myb10-D通过同时调控类黄酮代谢途径(颜色基因R)与ABA合成途径(抗穗发芽基因PHS-3D)实现“一因多效”的作用。PHS-3D通过与ABA合成限速酶NCED启动子-192到-199区域SMRE元件结合,正向调节其表达,达到提高种子发育期ABA浓度的效果。团队还明确了白粒小麦普遍缺失3D染色体包含Myb10-D基因的2.4Mb区域。由此,该研究明确了Myb10-D转录因子同时调控小麦籽粒颜色与发芽率的内在联系,并为下一步白粒抗穗发芽小麦选育提供了新思路。

tyc5997太阳集团博士研究生郎静、符语昕、毕业博士周勇为共同第一作者,王际睿教授为通讯作者。该研究得到国家重点研发计划、国家自然科学基金、四川省科技项目、tyc5997太阳集团双支计划支持。
全文链接:https://nph.onlinelibrary.wiley.com/doi/abs/10.1111/nph.17312