近日,卢艳丽教授团队在植物学知名期刊《Plant Biotechnology Journal》在线发表了一篇题为“PPVED: A machine learning tool for predicting the effect of single amino acid substitution on protein function in plants”的研究论文,该研究论文开发了一个机器学习工具PPVED(网站链接为http://www.ppved.org.cn),实现了植物蛋白质点突变功能效应的准确预测,极大地促进了植物功能性遗传变异的识别与挖掘。tyc5997太阳集团玉米研究所硕士毕业生苟香建(现为华中农业大学植物科学技术学院博士一年级学生)为第一作者,青年教师冯宣军为共同第一作者,卢艳丽教授为通讯作者。

蛋白质点突变,也被称作单氨基酸替换(Single Amino Acid Substitution,SAAS),可影响蛋白质行使正常的功能,从而导致植物发生明显的生理或形态改变。传统的分子实验能够准确衡量SAAS对植物蛋白质功能的影响;然而,这些实验的开展非常耗时耗力,而且操作困难。大量全基因组重测序项目的实施也导致了SAAS数目急剧增加,传统实验验证SAAS变得更加低效。因此,为了从海量的数据中筛选出最有价值的SAAS,优先进行分子实验验证,急需一种能够大规模、高通量、高精度注释SAAS效应的新方法。
该团队利用UniProt/Swiss-Prot、NCBI/PubMed等数据库资源,整合了一个植物蛋白质点突变数据库,一共包含12,865个SAAS,并将其随机划分为基准数据集和独立数据集。基于基准数据集,从蛋白质序列、结构与功能等层面出发,广泛采集了1,215种表征SAAS的特征信息,使用自行设计的特征选择管道筛选出48种重要的特征。基于这48种特征,分别应用随机森林、极端梯度提升、支持向量机以及前馈神经网络等算法,构建了15种机器学习模型。评估结果表明,以极端梯度提升算法构建的模型(命名为植物蛋白质变异效应检测器,Plant Protein Variation Effect Detector,PPVED)性能最优,在基准数据集上的预测准确度和曲线下面积分别为0.872和0.940,在独立数据集上分别为0.856和0.931。

图1. 关于开发PPVED并用其预测SAAS对植物蛋白质功能影响的概述
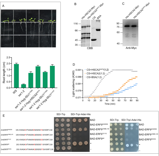
该团队从三种角度进一步验证了PPVED的预测能力。首先,比较了PPVED与6个广受欢迎的现有工具(基于人类SAAS数据而开发)的性能,结果表明,PPVED的预测准确度比性能最优的现有工具高出10%。其次,将PPVED预测应用于包含314个功能性SAAS和1,515个中性SAAS的数据集,结果表明,预测准确度与独立数据集的预测结果一致,再次证实了PPVED的泛化能力。最后,利用PPVED对拟南芥、玉米中的6个SAAS(ISU1T55M、ISU1A143T、ISU1G106D、HSCA2G87D、ZmERF9T211S、ZmERF9R204Q)进行预测和实验验证。结果表明,除了ISU1T55M之外,对其他5个SAAS的预测与实际观测结果保持一致。

图2. PPVED与6个现有工具在基准数据集和独立数据集中的ROC曲线

图3. 拟南芥与玉米中的6个SAAS的验证结果
为了方便用户使用PPVED,作者将PPVED部署成了在线Web服务,用户可以直接登录网站,提交任务并进行预测,结果会以邮件的形式发给用户的邮箱,网站链接为http://www.ppved.org.cn。此外,该网站也提供了本地安装包,适用于64位的Linux操作系统,如果用户有批量预测需求,作者强烈推荐用户下载本地安装包进行批量计算。

图4. PPVED的在线Web服务界面
原文链接:https://onlinelibrary.wiley.com/doi/abs/10.1111/pbi.13823