******中国·tyc5997太阳集团(Macau)股份有限公司-SunCityGroup
科研成果

首页 -- 科研成果 -- 正文

实验室冯宣军副教授发现线粒体铁硫簇合成机器中植物特有的调控基因
作者:冯宣军        审稿:戢俊臣        发布时间:2025-02-11        阅读量:

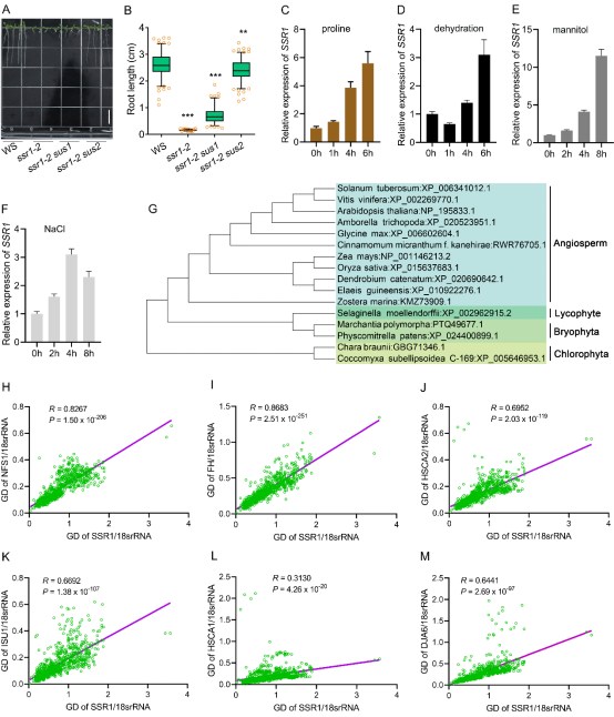
近日,实验室冯宣军副教授在N1级自然指数期刊PLoS Genetics发文报道了线粒体铁硫簇合成机器中植物特有的调控基因SSR1。线粒体铁硫簇合成对于真核细胞至关重要,参与该过程的核心元件在细胞生物中具有极高的保守性。研究显示,线粒体铁硫簇合成机器可能起源于细菌甚至更早的古细菌。在生物体复杂程度逐渐增加以及对环境的适应过程中,参与线粒体铁硫簇合成的基因逐渐增多,核心元件工作时受到的调控也越发复杂。动植物在进化中可能已产生了大量的特有基因,以辅助线粒体铁硫簇合成机器更好地在特定的生命体及生活环境下正常地发挥功能。然而,植物中关于这类基因的报道还几乎属于空白

研究发现SSR1功能缺失严重抑制植株的生长。SSR1具有分子伴侣的作用,可调节线粒体铁硫簇合成机器核心元件HSCA与ISU的结合,且与核心元件NFS1,FH,HSCA2以及ISU1有显著的协同进化关系。该研究还向我们展示了HSCA2及ISU1蛋白中的多个关键功能位点,这些位点的突变可能降低植物对SSR1基因的依赖,但这仅限于植株生长在良好的环境中。在胁迫条件下,植株更加依赖SSR1功能的发挥。由于线粒体铁硫簇合成机器极易受到活性氧破坏,而胁迫条件通常伴随着活性氧的增加。因此本研究推测SSR1具有保护线粒体铁硫簇合成机器的作用,该作用有利于植物更好的适应复杂的环境胁迫。该研究中创制的单氨基酸突变体还作为重要实验证据论证了我们2022年开发的一款蛋白点突变功能预测软件的有效性(PPVED: A machine learning tool for predicting the effect of single amino acid substitution on protein function in plants, Plant Biotechnology Journal,2022.网站http://www.ppved.org.cn/)。

tyc5997太阳集团西南作物基因资源发掘与利用国家重点实验室冯宣军副教授为该论文第一兼共同通讯作者。浙江理工大学华学军教授和加拿大多伦多大学赵荣敏教授为共同通讯作者。博士毕业生胡月做了重要贡献。tyc5997太阳集团卢艳丽教授对该工作给予了支持。深圳市医学研究与转化研究院李美静研究员,中科院植物研究所孔宏智研究员为该研究提供了宝贵的建议和帮助。该研究获得了国家自然科学基金,四川省自然科学基金,加拿大自然科学与工程研究委员会,以及tyc5997太阳集团双支计划的资助。

原文链接:https://doi.org/10.1371/journal.pgen.1011597

Copyright © 2026 版权所有:中国·tyc5997太阳集团(Macau)股份有限公司-SunCityGroup. Sichuan Agricultural University. All Rights Reserved.

         

蜀ICP备09006192号-5 雅公网安备5118010004号

官方微信