近日,Plant Biotechnology Journal杂志在线发表了实验室黄玉碧/李炀平课题组及其合作团队的题为“ZmMYB127 Modulates Maize Kernel Texture and Size by Integrating the Synthesis of Starch, Zein Proteins and Auxin”的研究论文。该研究工作通过全基因组关联分析(GWAS),挖掘到一个调控籽粒硬质胚乳率(RVE)的关键基因ZmMYB127。该基因编码一个在灌浆期胚乳中高表达的R2R3-MYB转录因子,可通过协同调控胚乳淀粉合成、醇溶蛋白积累以及生长素生物合成途径,从而影响玉米籽粒硬质胚乳的形成及籽粒大小。该研究成果为玉米品质改良育种提供了潜在基因资源和理论支撑。

籽粒质地是影响玉米生产的重要品质性状。籽粒胚乳可分为硬质胚乳(Vitreous Endosperm, VE)和粉质胚乳(Starchy Endosperm, SE)(Fu et al., 2023; Gibbon and Larkins, 2005),而硬质胚乳率(Ratio of VE, RVE)是决定籽粒质地的关键因素。高RVE玉米品种(硬粒型玉米,flint corn)具有容重高、破损率低且不易受病虫侵害等优点,但籽粒较小、产量偏低;而低RVE玉米品种(马齿型玉米,dent corn)籽粒较大、淀粉含量高、产量潜力大,但品质较差,是目前栽培品种的主要类型(Fu et al., 2023; Wang et al., 2020; Zhang et al., 2011; Zhang and Xu, 2019)。长期研究表明,胚乳淀粉和储藏蛋白的合成和积累过程直接影响硬质胚乳的形成(Gayral et al., 2016; Wang et al., 2020)。然而,玉米籽粒中如何协调淀粉和储藏蛋白的生物合成,进而决定胚乳质地?相关的分子机制仍鲜见报道。
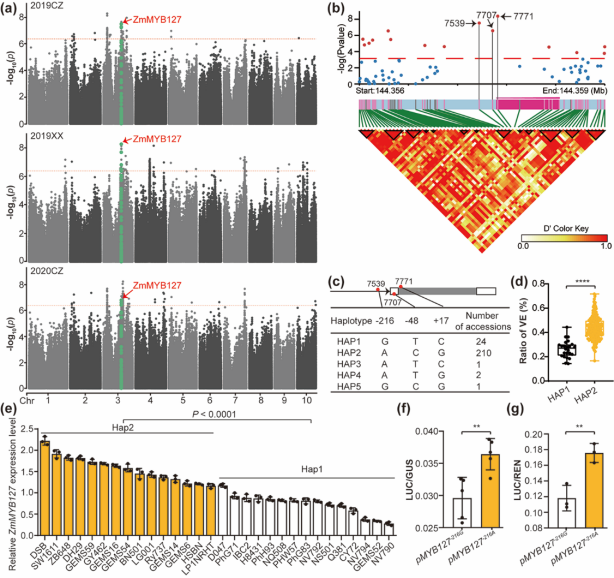
1. GWAS鉴定到与RVE显著相关的候选基因ZmMYB127
为挖掘控制玉米籽粒质地的关键基因,研究人员收集了来自三个不同环境(2019CZ、2019XX、2020CZ)的238份玉米自交系籽粒样本,采用多阈值图像分割技术测定了成熟籽粒的硬质胚乳比率(RVE)。结合全基因组重测序数据开展全基因组关联分析(GWAS),在3号染色体上鉴定出一个显著位点qRVE3-2,该位点与三种环境中测量的RVE均呈现显著关联。该区域内所有显著SNPs均一致指向同一个候选基因ZmMYB127(图1a,b)。进一步单倍型分析将材料划分为HAP1与HAP2(每组样本数n≥5),发现HAP2群体具有更高的RVE值和更强的ZmMYB127基因表达水平(图1c-e)。此外,瞬时表达实验表明来源于HAP2的启动子(ZmMYB127-216A)活性显著高于HAP1(ZmMYB127-216G)(图1f,g)。上述证据共同表明,ZmMYB127的自然变异与玉米硬质胚乳形成密切相关,并通过自身基因表达的变化进而影响硬质胚乳的形成。

图1 GWAS鉴定到与玉米硬质胚乳密切相关的候选基因ZmMYB127。
2. ZmMYB127转基因功能验证
为探究ZmMYB127的生物学功能,研究人员利用CRISPR-Cas9技术在KN5585自交系中成功构建了敲除突变体,并获得了两个有效的敲除系(Ko-1和Ko-2);同时,构建了Ubiquitin启动子驱动的ZmMYB127过表达载体,在KN5585自交系中获得了两个独立的过表达株系(OE-1和OE-2)。表型分析显示,与野生型(WT)相比,敲除突变体籽粒明显增大,而过表达系籽粒则显著减小(图2a)。对成熟籽粒横纵切面进行观察,发现敲除突变体籽粒的VE区域减少,而过表达籽粒的VE区域增大(图2b)。进一步测量显示,Ko-1和Ko-2的RVE较WT分别下降31%和25%,而OE-1和OE-2则分别提高11%和10%。与RVE变化一致,敲除系籽粒容重显著降低,而过表达系容重显著上升(图2d)。值得注意的是,各株系间百粒重未见显著差异(图2e)。通过扫描电镜(SEM)观察发现,敲除突变体籽粒SE区域淀粉颗粒较大,VE区的淀粉粒所嵌入的蛋白质基质较WT更为疏松;过表达株系则呈现相反趋势(图2b)。对籽粒主要贮藏物质测量显示,敲除系籽粒淀粉含量显著高于WT,而过表达籽粒淀粉含量显著降低(图2f)。与此相反,敲除籽粒中总蛋白与醇溶蛋白含量均显著下降,特别是19 kD α-醇溶蛋白;过表达籽粒中总蛋白与醇溶蛋白含量则显著上升(图2g,h)。此外,研究人员在玉米自交系B104背景下也获得了一个有效突变体系,该突变体籽粒表现出与KN5585背景下突变体籽粒相似的表型,从而在不同遗传背景下验证了ZmMYB127的功能。上述结果一致表明,ZmMYB127是硬质胚乳形成的正向调控因子,并能差异调控籽粒中淀粉与醇溶蛋白的积累。

图2. ZmMYB127的遗传验证及生化分析。
3. ZmMYB127差异调控玉米淀粉与蛋白的生物合成
表达模式分析显示,ZmMYB127基因在外层胚乳中特异性表达,并在籽粒灌浆期显著高表达。该时空表达特征与其调控胚乳发育的生理功能高度吻合,表明其可能直接调控淀粉与醇溶蛋白合成相关基因的表达。为深入解析ZmMYB127调控玉米粒质地的分子机制,研究人员对Ko-1和WT KN5585籽粒在15 DAP时进行了转录组测序(RNA-Seq)(图3a)。GO与KEGG富集分析显示,差异表达基因显著富集于营养储存活性、淀粉与蔗糖代谢等通路。与表型分析结果相一致,多个胚乳淀粉合成关键基因(如Bt2、Bt1、Ae1、Su1和Pho1)在Ko-1籽粒中表达上调,而胚乳高表达的醇溶蛋白基因(z1D2和z1C1)表达则显著下调(图3b,c)。通过将转录组数据与已有的基因调控网络进行整合分析(Xiong et al., 2017),研究人员推测三个淀粉合成关键基因(Bt2, Bt1, Ae1)和两个醇溶蛋白基因(z1D2, z1C1)可能是转录因子ZmMYB127作用的潜在靶基因。进一步通过酵母单杂交(Y1H)、EMSA以及双荧光素酶报告(DLR)实验证实,ZmMYB127能直接结合淀粉合成关键基因Bt1和Ae1的启动子并抑制其转录表达,同时直接结合并激活醇溶蛋白基因z1D2和z1C1的表达(图3d-f)。
由于ZmMYB127本身不具备自激活活性,暗示其必须依赖与其他调控因子的互作来调节下游基因表达。研究人员通过共表达筛选,并结合酵母双杂交(Y2H)、荧光素酶互补实验(LCA)、双分子荧光互补(BiFC)及GST pull-down等多种技术,发现并验证了ZmMYB127可与两个已知调控玉米籽粒发育的关键转录因子Opaque2(O2)和Prolamin-box binding factor 1(PBF1)发生相互作用。进一步的DLR显示,ZmMYB127与PBF1共同作用可抑制Bt1和Ae1的表达,而与O2协同则能激活z1D2和z1C1的表达。这些结果表明,ZmMYB127通过与不同转录因子相互作用,实现对玉米籽粒淀粉和蛋白质合成途径的差异调控,从而协同影响硬质胚乳的形成。

图3 ZmMYB127差异调控玉米淀粉与玉米蛋白合成相关基因的表达。
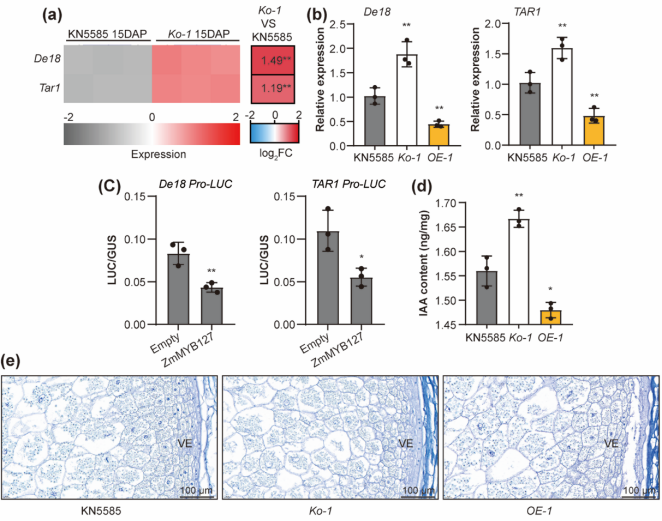
4. ZmMYB127调控胚乳生长素(IAA)合成相关基因
除了调控胚乳主要贮藏物质合成,研究人员还发现ZmMYB127负调控胚乳IAA合成基因De18(ZmYUC1)和TAR1的表达(图4a-c)。之前研究表明de18突变体表型为胚乳细胞分裂减弱和籽粒缩小(Bernardi et al., 2012)。与IAA合成基因的表达变化一致,Ko-1中的IAA含量显著高于WT,而OE-1中的IAA含量则较低(图4d)。进一步对15 DAP籽粒进行组织切片观察,发现Ko-1胚乳细胞数目增多,籽粒变大,而OE-1胚乳细胞数目减少,籽粒变小(图4e)。这些结果表明,ZmMYB127通过调控胚乳IAA合成影响胚乳发育,从而调控籽粒的大小。

图4. ZmMYB127调节胚乳中IAA的合成。
5. ZmMYB127是玉米硬质胚乳形成的关键调节因子
综上所述,研究团队绘制了ZmMYB127通过协同调控胚乳中的淀粉合成、醇溶蛋白积累以及IAA合成途径,进而影响玉米籽粒质地和大小的分子机制示意图(图5)。在玉米灌浆期,ZmMYB127与转录因子O2互作,协同促进醇溶蛋白基因表达;同时,ZmMYB127与转录因子PBF1互作,共同抑制淀粉合成相关基因的表达,从而调节胚乳淀粉和储藏蛋白平衡,最终影响硬质胚乳形成。此外,ZmMYB127还负调控IAA合成相关基因表达,进而影响籽粒大小。已有研究报道,胚乳中IAA含量下降会伴随淀粉合成关键基因表达降低,而醇溶蛋白基因表达上升(Bernardi et al., 2019)。基于此,本研究推测ZmMYB127在胚乳中具有双重调控作用:一方面直接拮抗淀粉与醇溶蛋白的合成路径,另一方面通过负调控IAA含量,间接影响淀粉与蛋白质的代谢平衡。此外,胚乳中过表达ZmMYB127基因显著增加籽粒蛋白含量、RVE和容重,而粒重无显著变化,表明该基因具有在不影响产量的情况下提升玉米籽粒品质的育种潜力。该研究不仅深化了对玉米硬质胚乳形成机制的理解,也为玉米品质改良提供了潜在基因资源和理论依据。

图5. ZmMYB127在玉米籽粒灌浆过程中协调胚乳淀粉与储藏蛋白合成的作用机制。
tyc5997太阳集团西南作物基因资源发掘与利用国家重点实验室博士后龙田丹(已出站,现就职于湖南省作物研究所)为该论文共同第一兼共同通讯作者,已毕业博士生王雅云和在读博士生刘洲为论文共同第一作者,李炀平博士为该论文通讯作者。该研究得到国家自然科学基金项目(32201696)、四川省自然科学基金项目(23NSFSC4071)和湖南省岳麓山实验室种业专项(YLS-2025-ZY02037)的资助。
论文链接:https://onlinelibrary.wiley.com/doi/10.1111/pbi.70384