当稻瘟病菌的孢子悄然落在水稻叶片上,这场持续了数百万年的"攻防战"便再次拉开序幕。这种由真菌Magnaporthe oryzae引起的稻瘟病,每年导致全球水稻减产10%-30%,堪称水稻的"头号杀手"。植物与病原菌的相互作用如同精密的军事防御系统,包含三层关键防线:病原体相关分子模式(PAMPs)触发的免疫(PTI)、效应因子触发的感病性(ETS)以及效应因子触发的免疫(ETI)。然而,在这三层防御网络中,小分子RNA(microRNA)如何协同调控不同层次的免疫反应,至今仍是未解之谜。以往研究表明,水稻中已有70多种microRNA对稻瘟病菌感染产生响应,其中16种为负调控因子(如miR156、miR164a等),9种为正调控因子(如miR159a、miR160a等)。但这些microRNA究竟作用于哪一层免疫反应?它们之间是否存在协同或拮抗关系?
这些问题一直困扰着植物免疫领域的研究者。为此,实验室李燕/王文明教授团队在《Rice》发表最新研究成果。研究团队运用小RNA测序技术,分别构建了PTI(LTH品系几丁质处理)、ETS(LTH接种致病菌Guy11 vs 非致病菌ΔMoelo)和ETI(转基因株系Piz-t:HA接种相容菌RB22 vs 不相容菌RB22(AvrPiz-t))三种互作场景下的15个小RNA文库。通过主成分分析验证样本可靠性后,采用差异表达分析(p<0.05,Fold change>2或<0.5)筛选特异性microRNA,并结合转基因过表达、活性氧(ROS)爆发检测、防御基因表达分析、离体HR反应等实验验证功能,通过多维度实验设计揭示了microRNA调控三层免疫网络的奥秘。
结果
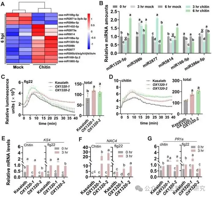
(1)水稻PTI中发挥作用miRNA的鉴定 通过比较几丁质处理与对照样本,研究发现6 hpt(小时处理后)有13个microRNA发生显著变化,其中miR1320-5p和miR398b等10个上调,miR166g-5p等3个下调。RT-qPCR验证显示几丁质显著诱导miR1320-5p表达。过表达株系OX1320表现出更强的flg22和几丁质诱导的ROS爆发及防御基因(OsKS4、OsNAC4、PR1a)上调,证实其正调控PTI。而miR396家族过表达株系(OX396a/c)的ROS爆发与对照无显著差异,提示该家族可能不直接参与PTI。

图1. 水稻PTI相关miRNA的鉴定。 (A) 小RNA测序结果热图,显示LTH经几丁质处理与未处理条件下差异表达的miRNA。颜色表示各miRNA的fold-change(Log2尺度)。(B) RT-qPCR数据显示LTH在几丁质处理或未处理条件下0、3、6小时各miRNA的相对水平。(C-D) 分别显示过表达miR1320的转基因系(OX1320)和Kasalath对照叶片中PAMP触发的活性氧(ROS)迸发。数据显示为平均值±标准差(n=4次独立重复)。左侧图显示各时间点的相对ROS水平,右侧图显示ROS总计数。(E-G)经或未经几丁质处理的OX1320和Kasalath对照中PTI相关基因(OsKS4, OsNAC4, PR1a)的mRNA水平。数据显示为平均值±标准差(n=3个独立样本)。图B-G中,柱子上方不同字母表示通过单因素Tukey–Kramer检验确定的显著差异(P < 0.01)。
(2) 水稻ETS中发挥作用miRNA的鉴定 对比Guy11与ΔMoelo感染样本,发现30个ETS相关microRNA(23个上调、7个下调)。功能验证显示,过表达miR171b(OX171b)和miR172a(OX172a)株系对Guy11抗性增强(病斑减小、菌量降低),而对ΔMoelo反应无变化,说明二者通过抑制ETS增强抗性。相反,过表达miR396(OX396)和miR164a(OX164a)株系对Guy11感病性增强,且ΔMoelo在OX164a中出现轻微生长,提示miR164a可能促进效应因子分泌。

图2. ETS相关miRNA的鉴定。 (A) 小RNA测序结果热图,显示LTH接种稻瘟病菌强毒力菌株Guy11或非致病突变体∆Moelo后差异表达的miRNA。颜色表示各miRNA的 fold-change(Log2尺度)。(B) 逆转录定量聚合酶链反应(RT-qPCR)数据显示LTH接种Guy11或∆Moelo后0、12、24小时各miRNA的相对水平。(C, E, G, I) 指定miRNA过表达系及日本晴对照在接种Guy11或∆Moelo后的病害症状。病害表型记录于接种后5天(OX171b, OX172a, OX396)或7天(OX164a)。比例尺:1厘米。(D, F, H, J) 分别为图C, E, G, I中指定miRNA过表达系及日本晴对照的相对真菌生物量。图B, D, F, H, J中,数据显示为平均值±标准差(n=3个独立样本),柱子上方不同字母表示通过单因素Tukey–Kramer检验确定的显著差异(P < 0.01)。
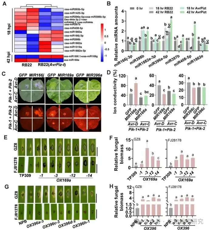
(3) 水稻ETI中发挥作用miRNA的鉴定 在ETI模型中,RB22(AvrPiz-t)感染引发14个microRNA差异表达(7个上调、7个下调)。本氏烟瞬时表达实验发现,miR166j加速Avr-PikD/Piks触发的HR(过敏反应)和离子渗漏,而miR396c和miR169a延迟HR。过表达miR169a(OX169a)和miR396(OX396)株系对不相容菌株FJ81278感病性增强,证实二者通过抑制ETI削弱抗性。

图3. ETI相关miRNA的鉴定。 (A) 小RNA测序结果热图,显示表达Piz-t的转基因系(Piz-t: HA)接种稻瘟病菌强毒力菌株RB22或携带AvrPiz-t的不亲和菌株(RB22(AvrPiz-t))后差异表达的miRNA。颜色表示各miRNA平均积累量的 fold-change(Log2尺度)。(B) 逆转录定量聚合酶链反应(RT-qPCR)数据显示Piz-t系接种RB22或RB22(AvrPiz-t)后0、12、24小时各miRNA的相对水平。(C) 在本氏烟叶片中瞬时共表达Avr-Piks和Piks,并加入或不加入指定miRNA后的细胞死亡表型。(D) 图C中叶片的离子电导率。(E, G) 指定品系及其对照在接种稻瘟病菌强毒力菌株GZ8和不亲和菌株FJ81278后的病害症状。病害表型记录于接种后5天。比例尺:1厘米。(F, H) 分别为图E和G中指定品系及其对照的相对真菌生物量。图B, D, F, H中,数据显示为平均值±标准差(n=3个独立样本),柱子上方不同字母表示通过单因素Tukey–Kramer检验确定的显著差异(P < 0.01)。
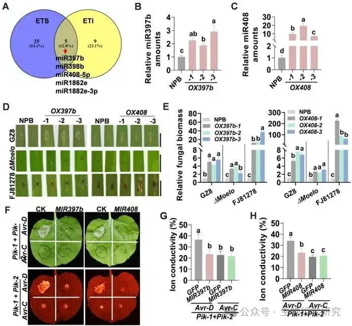
(4) 交叉调控机制解析 维恩分析揭示miR397b和miR408-5p为ETS-ETI共享调控因子。过表达株系OX397b和OX408对GZ8(致病菌)和FJ81278(不相容菌)感病性均增强,且显著抑制Avr-PikD/Piks触发的HR。而miR398b作为唯一的三层共享因子,过表达株系OX398b不仅增强PTI相关ROS爆发,还对GZ8、NC-10(致病菌)和FJ81278均表现抗性,同时延迟HR反应,呈现"促PTI-ETI/抑ETS"的广谱抗病特性。

图4. miR397b和miR408-5p增强ETS但抑制ETI。 (A) 韦恩图显示与ETS和ETI均相关的miRNA数量。(B, C) 过表达MIR397b(OX397b)或MIR408(OX408)的转基因系中miR397b和miR408-5p的丰度,与日本晴对照比较。(D) OX397b、OX408及日本晴对照在接种稻瘟病菌强毒力菌株GZ8、非致病突变体∆Moelo和不亲和菌株FJ81278后的病害症状。病害表型记录于接种后5天。比例尺:1厘米。(E) 图D中指定品系的相对真菌生物量。(F) 在本氏烟叶片中瞬时共表达Avr-Piks和Piks,并加入或不加入指定miRNA后的细胞死亡表型。(G, H) 图F中叶片的离子电导率。图B, C, E, G, H中,数据显示为平均值±标准差(n=3个独立样本),柱子上方不同字母表示通过单因素Tukey–Kramer检验确定的显著差异(P < 0.01)。

图5. miR398b调控PTI、ETS和ETI。 (A) 韦恩图显示与PTI、ETS和ETI三者均相关的miRNA数量。(B)过表达MIR398b的转基因系(OX398b)和Kasalath对照叶片中PAMP诱导的活性氧(ROS)迸发。左侧图显示各时间点的相对ROS水平,右侧图显示ROS总计数。(C) OX398b和Kasalath对照在接种稻瘟病菌强毒力菌株GZ8和NC-10、非致病菌株∆Moelo及不亲和菌株FJ81278后的病害症状。病害表型记录于接种后5天。比例尺:1厘米。(D) 图C中指定品系的相对真菌生物量。(E) 在本氏烟叶片中瞬时共表达Avr-Piks和Piks,并加入或不加入miR398b后的细胞死亡表型。(F) 图E中叶片的离子电导率。图B, D, F中,数据显示为平均值±标准差(图B为n=4个独立样本,图D, F为n=3次独立重复),柱子上方不同字母表示通过单因素Tukey–Kramer检验确定的显著差异(P < 0.01)。
结论
本研究首次绘制了水稻-稻瘟病菌互作中microRNA调控三层免疫的网络图谱,发现48个关键microRNA通过协同或拮抗作用精细调控PTI、ETS和ETI。特别值得注意的是,miR397b和miR408-5p采用"增强ETS/抑制ETI"的双刃剑机制促进感病,而miR398b通过三重调控实现广谱抗性。这些发现不仅解释了植物如何平衡不同层次免疫反应这一长期难题,更为设计多层级抗病育种策略提供了理论依据。该研究建立的ΔMoelo突变体实验体系,为区分PTI与ETS提供了创新工具,而miR1862e等未表征microRNA的发现,预示着该领域仍有大量新调控因子待挖掘。
文章链接:https://thericejournal.springeropen.com/articles/10.1186/s12284-025-00855-8