镉是毒性极强的重金属,极易通过食物链富集于人体,危害身体健康。小麦是我国乃至世界的主要粮食作物,是人体直接或间接摄取镉的主要来源。小麦籽粒镉积累是多基因控制的复杂性状,受根系镉吸收、根系向地上部镉转运或地上部镉分配和再分配等多个生理途径控制,也受株高、粒型等农艺性状影响。然而,控制小麦籽粒镉浓度的基因及其生物学功能研究十分缺乏;控制镉吸收、转运和分配等生理途径的遗传因子更是未知;供低镉遗传育种的功能型分子标记稀少,限制了小麦籽粒低镉积累分子育种进程。
近日,tyc5997太阳集团周永红教授团队王益课题组在Plant Physiology上在线发表了题为“Genetic factors of grain cadmium concentration in Polish wheat (Triticum polonicum L.)”的研究论文,系统揭示了控制波兰小麦籽粒镉浓度及其相关生理途径的遗传因子,为小麦籽粒低镉积累遗传改良提供了优异基因资源和分子育种工具。
采集于我国新疆地区的矮秆波兰小麦(Triticum polonicumL., 2n=4x=28, AABB)具有矮秆、长粒、高千粒重和籽粒低镉积累(Chai et al., 2021, 2022; Cheng et al., 2020)的优异特性,是普通小麦(Triticum aestivumL., 2n=6x=42, AABBDD)遗传改良的优异种质资源。为解析波兰小麦镉积累机制,研究团队以矮秆波兰小麦(籽粒低镉积累;DPW)、高秆波兰小麦(籽粒高镉积累;TPW)及其重组自交系为材料,对群体籽粒镉浓度、根系镉吸收、根系向地上部镉转运、地上部镉分配、株高、各组织生物量等28个性状进行了表型鉴定、QTL分析和候选基因筛选。挖掘到29个控制小麦籽粒或其他组织器官镉浓度、14个控制镉吸收、转运和分配途径以及27个控制株高、粒长等农艺性状的主效QTL。这些QTL共定位于25个区间;57个为新发现。控制籽粒镉浓度的6个主效QTL分别位于1A、3A、4B、5B、6A和7A染色体;其中,位于1A、4B和5B的QTL特异控制籽粒镉浓度,与镉吸收、转运或分配不连锁;位于3A、6A和7A的QTL具有一因多效性,同时调控镉吸收或转运。控制农艺性状的部分位点也调控镉吸收、转运或积累,如绿色革命基因“Rht-B1b”和质膜质子泵“PMA1”所在区间同时控制株高(课题组前期已证实;Chai et al., 2021)、茎秆长和生物量、籽粒宽、镉吸收、分配以及组织器官镉浓度等14个性状(图1)。

图1 波兰小麦28个性状的基因型-表型关联图谱
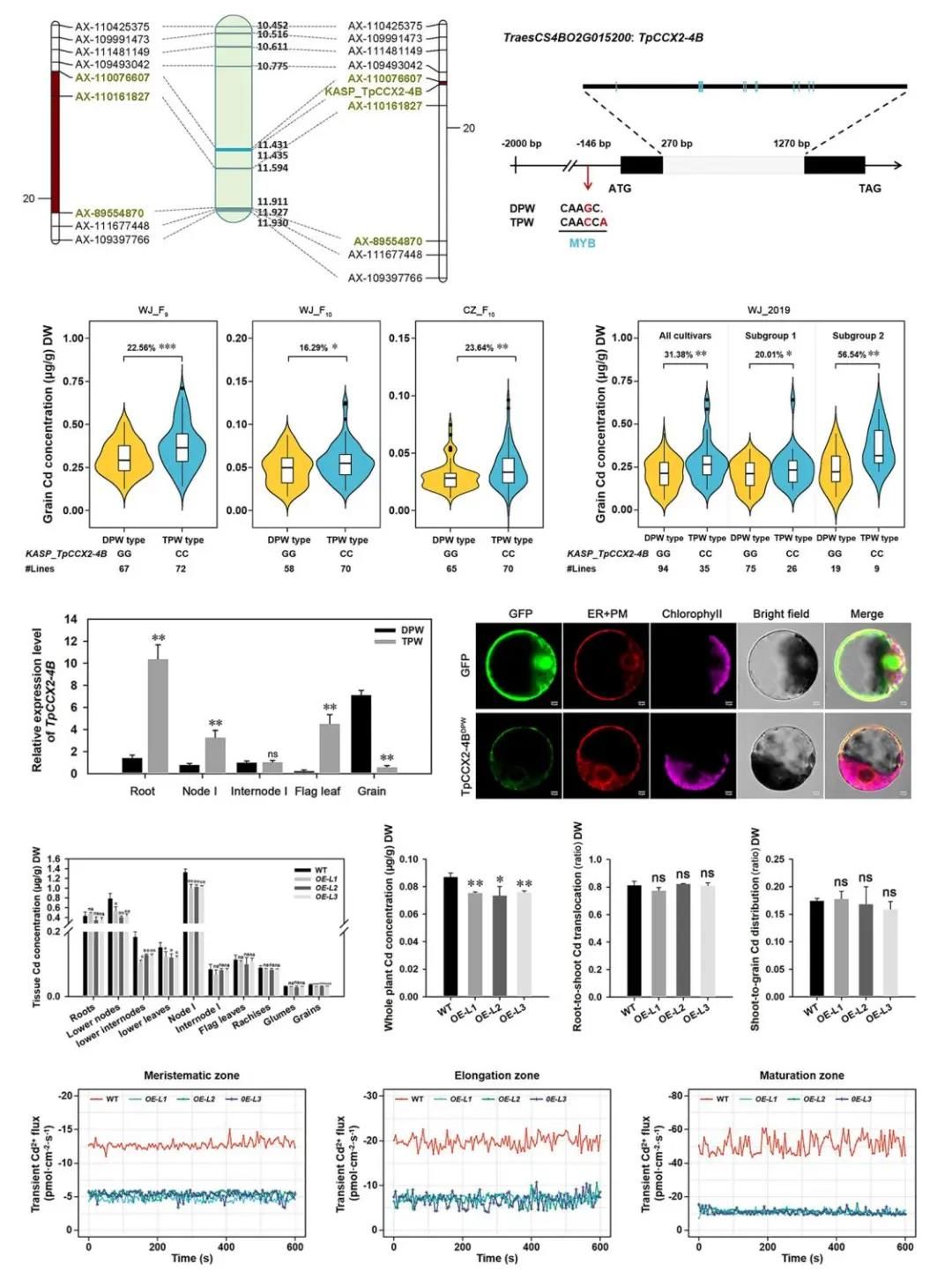
进一步分析了4B上特异控制籽粒镉浓度的主效QTLQGr_Cd_Conc-4B。该区间包含13个高可置信度和7个低可置性度基因,仅TreasCS4B02G015200为一个阳离子/钙离子交换蛋白的编码基因TpCCX2-4B。TpCCX2-4B基因主要在根部和穗部表达,亲本矮秆波兰小麦和高秆波兰小麦之间虽有13个氨基酸变异,但它们均定位于细胞膜和内质网,且在酵母中具有相同的镉外排属性。然而,TpCCX2-4B的表达量在亲本各组织部位存在显著差异。进一步分析发现,双亲的TpCCX2-4B启动子区存在43个SNP和10个插入/缺失片段,导致45个顺式作用元件(如CAT-box和MYB-binding site)差异。基于启动子区的SNP开发的标记将候选区间缩小至标记AX-110076607和KASP_TpCCX2-4B之间,该区间仅包含TpCCX2-4B基因。利用KASP_TpCCX2-4B对全球小麦自然群体进行分型和验证,TpCCX2-4BDPW基因型(矮秆波兰小麦类型)在全球小麦品种中广泛存在,它们的籽粒镉浓度显著低于TpCCX2-4BTPW基因型(高秆波兰小麦类型)。水稻中花11背景中过表达TpCCX2-4BDPW不影响株高、分蘖数、穗长、穗分枝数、单株籽粒数目、籽粒长、籽粒宽、千粒重和单株产量;但显著降低瞬时和长期的镉外排以及籽粒等多个组织的镉浓度(图2)。这些结果表明TpCCX2-4B是控制波兰小麦籽粒镉浓度主效QTLQGr_Cd_Conc-4B的候选基因。

图2 QGr_Cd_Conc-4B候选基因鉴定及功能分析
为了培育优质的低镉积累小麦,以矮秆波兰小麦为母本,与四川地区主栽小麦品种进行聚敛杂交,结合人工选择和分子标记追踪(长粒、矮秆和低镉积累标记)相结合,创制和选育了一系列低镉且农艺性状优良的育种品系(F7-F10;均导入了低镉基因型TpCCX2-4BDPW)(图3)。这些品系的获得为波兰小麦低镉育种利用奠定了材料基础,更为普通小麦遗传改良拓宽了遗传基础。

图3 矮秆波兰小麦衍生品系
tyc5997太阳集团西南作物基因资源发掘与利用国家重点实验室青年教师程怡然为该论文第一作者,tyc5997太阳集团小麦研究所王益教授为通讯作者。该研究得到国家自然科学基金、中国博士后科学基金和四川省自然科学基金等项目资助。
论文链接:https://doi.org/10.1093/plphys/kiae353