诱导型抗性和成株抗性是植物抗病性的重要表现形式。水稻是我国重要的粮食作物之一,其安全生产是我国粮食安全的重要保障。稻瘟病、纹枯病和白叶枯病由于发生地域广、发病频率高以及危害程度重被称为水稻的三大病害,严重影响水稻的产量和品质。发掘水稻中调控多病害抗性的基因资源,解析其机制,可以为水稻抗病育种提供新的理论基础和备选基因资源,也是保障粮食安全,减药减肥,发展绿色生态农业的科学需要。
近日,作物多病害抗性研究及利用研究室王文明教授和李燕教授团队在Molecular Plant在线发表了题为“The miR172a-SNB module orchestrates induced and adult resistance to multiple diseases viaMYB30-mediated lignin accumulation in rice”的研究论文,揭示了miR172a-SNB-MYB30模块通过调节木质素积累调控水稻多病害抗性和成株抗性的机制。

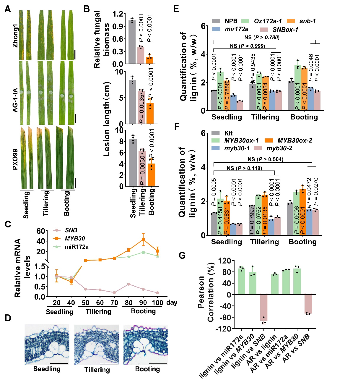
图1:SNB通过抑制MYB30介导的木质素累积影响水稻多病害抗性。
该研究发现,在水稻中,miR172a及其靶基因SNB响应稻瘟菌、白叶枯菌和纹枯菌的侵染。miR172a正调水稻多病害抗性,SNB则负调多病害抗性。SNB编码一个转录因子,可直接结合MYB30启动子并抑制其活性。MYB30通过调控木质素的合成正调水稻多病害抗性,利用35S强启动子表达MYB30,可完全废止过表达SNB对MYB30转录和木质素累积的抑制。在整个生育期,miR172a和SNB的表达呈上升趋势,与逐渐增强的水稻多病害抗性和木质素累积呈正相关,而SNB则呈下降趋势,与多病害抗性和木质素累积呈负相关。另外,SNB转录因子的功能域和MYB30启动子上SNB结合序列在水稻中高度保守,miR172a、SNB和MYB30的突变或表达水平的改变均导致水稻产量性状受影响,提示这一模块在水稻驯化中被人为选择保留。本文揭示了一个保守的“miR172a-靶基因”模块通过影响木质素积累调控水稻多病害抗性和成株抗性的机制。
图2:“miR172a-SNB-MYB30”模块通过调控木质素积累调控水稻成株抗性。
图3:“miR172a-SNB-MYB30”模块通过调控木质素积累调控水稻多病害抗性和成株抗性示意图。
国家重点实验室青年教师王贺博士和已毕业硕士研究生王哲旭为论文的共同第一作者,李燕教授和王文明教授为论文的共同通讯作者。吴先军教授、李伟滔教授以及田洪元、曾昱龙、薛昊、毛琬婷、张露月和陈俊霓等研究生参与了该研究工作。该研究得到了国家自然科学基金、四川省自然科学基金以及西南作物基因资源发掘与利用国家重点实验室开放课题基金等项目资助。
论文连接:https://www.sciencedirect.com/science/article/pii/S1674205224003836