茎尖分生组织(SAM)是植物地上部器官形成的起源,SAM经转化形成侧生分生组织和花分生组织,因此植物种子发育与SAM发育密不可分。
12月4日,实验室沈亚欧教授团队在Plant Biotechnology Journal在线发表题为“Single-cell RNA sequencing reveals a key regulator ZmEREB14 affecting shoot apex development and yield formation in maize”的研究论文(http://doi.org/10.1111/pbi.14537),报道了通过单细胞测序技术挖掘玉米茎尖分生组织发育和产量形成的核心调控因子ZmEREB14。
研究人员通过单细胞转录组测序将玉米茎尖细胞划分为表皮细(epidermis cell,EC)、维管细胞 (vasculature cell , VC )、叶肉细胞(mesophyll cell, MLC)、分生组织细胞(meristem cell,MMC)、分生组织命运决定细胞(meristem determinacy cell,MDC)、转运扩增细胞(transit-amplifying cell,TAC)、保卫细胞(guard cell,GC)和增殖细胞(proliferating cells,PC)等类型。其中,TAC和GC是玉米茎尖中鉴定的新细胞类型。MMC与其它类型细胞相比,存在特有的细胞表达模式,而调控SAM的 ZmKN1、ZmTD1、ZmFEA2等基因在MMC中表达显著高于ZmWUS1、ZmWUS2、ZmCUC1、ZmCUC2、ZmCUC3等基因。拟时序分析显示,MMC基因主要在茎尖发育的早期和中期表达,茎尖发育方向从MMC起始至其他细胞类型,MDC起源于MMC。在MMC中,包括ZmEREB14在内的5个转录因子被鉴定为开关基因。课题组通过构建MMC和MDC两种细胞类型的基因表达调控网络,发现ZmEREB14和ZmMYB4分别是MMC和MDC的核心转录因子。
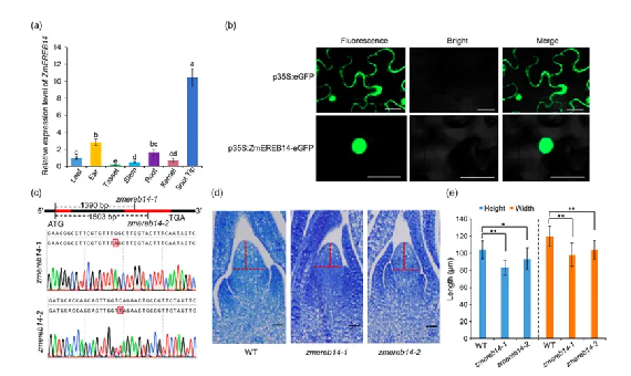
ZmEREB14在茎尖MMC、VC和叶原基中高表达,同时在幼穗的IM、SPM、SM和FM中也有明显表达,其功能缺失后,玉米茎尖和腋生分生组织发育受阻,株高、穗位高、节间长度、雄穗主轴长、地上部生物量均显著降低。穗长、穗重、百粒重、穗粒重等产量性状也显著减小。此外,ZmEREB14调控产量的分子网络涉及到生长素的合成、转运和信号传导等多个方面。本研究加深了对植物茎尖发育和器官形成的理论认识,也为玉米产量性状的遗传改良提供了新的思路。

图1 玉米茎尖细胞异质性

图2 玉米茎尖发育轨迹
图3 MMC and MDC核心转录因子调控网络
图4 ZmEREB14调控玉米茎尖发育

图5 ZmEREB14调控玉米地上部多性状

图6 ZmEREB14调控玉米产量性状
实验室马浪浪副教授和毕业硕士张娜为该论文共同第一作者,沈亚欧教授为通讯作者。tyc5997太阳集团毕业博士(现为绵阳师范学院青年教师)刘鹏参与了数据分析。本研究得到十四五国家重点研发计划项目和国家自然科学基金的支持。