******中国·tyc5997太阳集团(Macau)股份有限公司-SunCityGroup
科研成果

首页 -- 科研成果 -- 正文

实验室杨桃团队揭示蛋白激酶CK1磷酸化Opaque2促进灌浆和储藏物质合成
作者:杨桃        审稿:戢俊臣        发布时间:2024-12-17        阅读量:

玉米作为世界上产量最高的粮食和饲料作物,既是许多发展中国家人口的主食,又是畜牧业肉、蛋、奶生产的主要原料。玉米胚乳灌浆过程决定籽粒最终产量和营养品质。Opaque2(O2) 作为胚乳灌浆调控的关键转录因子,调控绝大部分醇溶蛋白表达,还直接调控淀粉合成,蔗糖分解和胚乳细胞扩张等重要过程。1997年O2被报道存在磷酸化修饰,然而磷酸化修饰如何精细影响O2的生物学功能仍未知。

近日,实验室杨桃团队在The Crop Journal在线发表了题为“The CK1-Opaque2 module orchestrates endosperm filling and nutrient storage in maize seeds”的研究论文,作者系统鉴定O2磷酸化位点及其功能,并解析关键磷酸化位点T202调控O2转录活性和蛋白稳定性影响胚乳灌浆和储藏物质合成的机理。

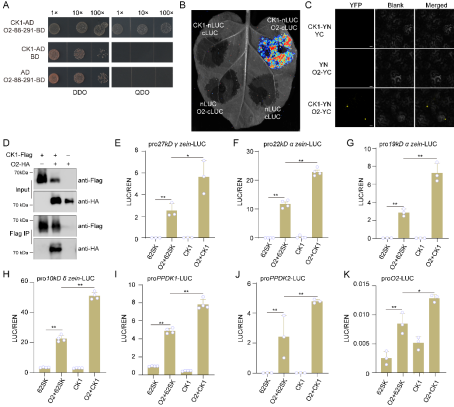
研究者系统鉴定在玉米胚乳灌浆过程中O2的磷酸化位点,共鉴定到18个磷酸化位点,并且动态性地影响O2的转录活性和亚细胞定位信号(图1)。进一步鉴定到蛋白激酶CK1与O2相互作用并显著增加O2的转录活性和核定位信号(图2)。过表达CK1籽粒变大,百粒重增加,淀粉和醇溶蛋白含量均显著提升(图3)。联合体外磷酸化实验和质谱鉴定发现CK1磷酸化O2的T202位点。为确定T202位点磷酸化修饰对O2功能的影响,发现磷酸化显著增强O2对下游基因的结合和调控能力,而去磷酸化削弱O2对下游基因结合和调控能力。O2磷酸化显著增加其蛋白稳定性,而去磷酸化导致O2稳定性大幅度降低。为解析O2磷酸化对籽粒产量和营养品质的影响,研究者构建了T202位点的磷酸化和去磷酸化转基因材料(图4)。相对于野生型,磷酸化籽粒粒长、粒宽、粒面积、百粒重、容重、硬质胚乳面积和厚度均显著增加。去磷酸化籽粒粒长、粒面积和百粒重显著增加,但粒宽、容重、硬质胚乳面积和厚度均没有明显变化。测定营养品质指数发现磷酸化籽粒淀粉和醇溶蛋白含量显著增加,而去磷酸化籽粒并没有明显变化。

综上,本研究系统鉴定了O2磷酸化位点对其生物学功能的影响,阐明了蛋白激酶CK1磷酸化O2的具体分子机制,O2磷酸化显著增加玉米产量和营养品质,为高产优质玉米培育提供新的视角和策略。

图1 O2磷酸化修饰对其转录活性和亚细胞定位的影响

图2 蛋白激酶CK1互作O2并增加O2的转录活性

图3过表达CK1籽粒表型考察

图4 O2磷酸化和去磷酸化籽粒表型考察

tyc5997太阳集团西南作物基因资源发掘与利用国家重点实验室硕士研究生廖龙雨和博士研究生黄云钦为该文第一作者,杨桃教授为通信作者,该研究得到农业生物育种国家科技重大专项(2023ZD04069),青年科学家项目(2023YFD1200008),国家自然科学基金项目(32472122),四川省面上项目(24NSFSC1704)和西南作物基因资源发掘与利用国家重点实验室“生物育种”揭榜挂帅资助项目(SKL-ZY202211)的资助。该团队主要从事玉米籽粒发育与遗传改良工作。近年来系统解析了玉米胚乳灌浆起始调控机制以及翻译后修饰精细调控胚乳灌浆和储藏物质合成的深层机理,研究成果多次在The Plant Cell、Molecular Plant、Nature Communications等重要期刊发表。

论文链接:https://www.sciencedirect.com/science/article/pii/S2214514124002289

Copyright © 2026 版权所有:中国·tyc5997太阳集团(Macau)股份有限公司-SunCityGroup. Sichuan Agricultural University. All Rights Reserved.

         

蜀ICP备09006192号-5 雅公网安备5118010004号

官方微信